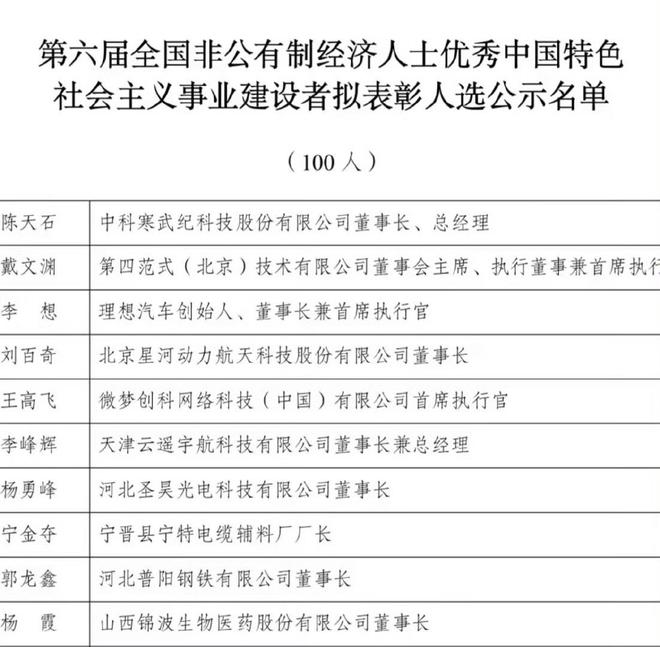
李想王兴兴王高飞等入选优秀建设者拟表彰名单 访客 2025-07-07 15:29:28 34138 抢沙发 默认 今日,第六届全国非公有制经济人士优秀中国特色社会主义事业建设者拟表彰人选名单公示。其中,寒武纪董事长陈天石、理想汽车创始人李想、微博CEO王高飞、宇树科技有限公司总经理王兴兴、之江实验室主任王坚等多人入选。 标签: 寒武纪 科技有限公司 海报 阅读 QQ 分享 微博分享 微信分享 分享 上一篇乐道总裁沈斐:就不公布订单,我们不是牛娃,考好了告诫自己是运气 下一篇曝宇树科技计划于科创板IPO 乐道总裁沈斐:就不公布订单,我们不是牛娃,考好了告诫自己是运气上一篇 曝宇树科技计划于科创板IPO下一篇 相关推荐 寒武纪科技有限公司 百度子公司落地青岛城阳,萝卜快跑加速布局区域发展 2026-01-03 陈睿卸任B站电竞公司职务,新一轮管理层变动 2025-12-29 路特斯科技公司增资至33.5亿,增幅达两位数增长 2025-12-15 东方甄选新任CEO俞敏洪接棒,开启外卖业务新篇章 2025-12-01 寒武纪遭前CTO索赔巨额,涉案金额达43亿元 2025-11-01 何小鹏在广州小鹏汽车科技公司职位变更报道 2025-10-29 寒武纪股价盘中大涨超10% 2025-10-26 曹操出行在天津成立投资合伙企业,注册资本达3500万 2025-10-22 发表评论取消回复 快捷回复: 评论列表 (暂无评论,34138人围观)参与讨论 还没有评论,来说两句吧...
还没有评论,来说两句吧...