何凯文称还会教考研英语,此前因成绩造假致歉称退出考研培训
4月27日,在何凯文考研英语公众号中,有网友提问“老师后面还做考研英语吗”,何凯文回复称“做的。”
此前,何凯文晒考研英语(一)成绩89分,遭公开质疑造假一事引发关注。
3月8日,何凯文在微博发文致歉,称实际成绩为71分,此前发布的89分成绩确系虚假成绩,并表示即日起退出考研培训。
据东方财经搜索发现,何凯文曾在4月24日至4月27日隐藏该帖,4月28日重新转为公开。
此前,何凯文曾在直播中哽咽道歉,他称自己心态和认知上出现了偏差,自己深刻反省,不要有任何侥幸心理,诚信做人,诚信为本。后续暂时做视频类幕后工作,今年还会参加考试。
何凯文表示:“以后我不讲课但还是会出来,(公众号)每日一句还是会更新,以后有缘线下可能还会和大家再见。其实今年也该退了,讲了很多年了,本来应该以一种体面形式,没想到会以这种羞愧的形式。希望以后还能以正面形象走入公共视野。”
今年2月25日,考研成绩公布,知名考研英语老师何凯文公开表示自己英语一考了89分,没上90很遗憾。相关话题引发热议,并登上热搜。
何凯文考研成绩发出来后,有网友质疑他的查分视频有页面疑似拼接,何凯文为了证明自己89为真,留言说“我又录了一遍视频”,发出后不久又删除自证视频。
3月5日,周思成公开质疑何凯文英语一成绩89分是造假,称何凯文公布分数截图、查分视频为P图和拼接。
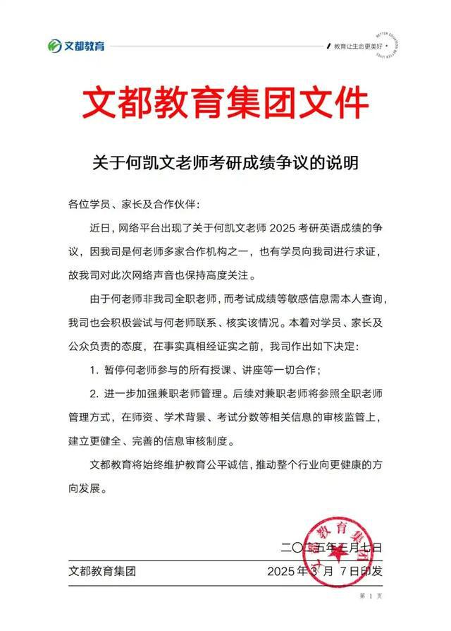
3月7日下午,文都教育发布“关于何凯文老师考研成绩争议的说明”,称暂停何老师参与的所有授课、讲座等一切合作。
公开资料显示,何凯文,本名何谐,考研英语辅导教师,毕业于北京外国语大学。2009年加入文都教育,担任考研英语辅导教师,其微博认证为“文都考研英语首席主讲名师”(现已取消该认证)。

还没有评论,来说两句吧...