魔方公寓陷入财务危机,拖欠物业费、房租及押金难退问题曝光
近日,魔方公寓被曝光存在拖欠物业费、房租等问题,同时租户反映押金退还困难,据悉,这些问题可能影响到该公寓的运营和租户的利益,相关方面正在处理此事,具体情况尚待进一步了解。
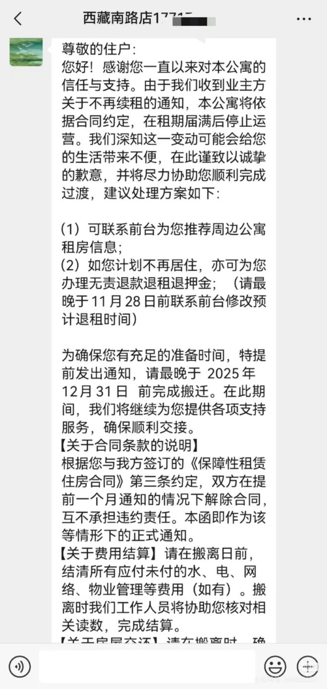
11月24日,有网友发帖称上海魔方公寓疑似爆雷,强制退租且没有违约金。![]()
根据该网友晒出的截图显示,名称为“西藏南路店”的群聊中,相关人员发布通知称,因收到业主方不再续租通知,将在租期届满后停止运营。
通知要求租户最晚于2025年12月31日前搬离,并且因提前一个月以上通知,因此双方不承担违约责任。![]()
另一张截图则显示,名为“上海西藏南路店5F家人群”的微信群已被群主解散,群内人员称之后将一对一对接。
而在该帖子下,很多网友评论称也担心魔方公寓存在问题。![]()
有网友称魔方公寓在上海已经很多店付不起租金退还给业主;![]()
有ip在北京的网友称,“北京上个月就开始了”;![]()
一名网友称魔方公寓上海火车站店11月经营权转让,之前签了三方转让协议,押金与已付租金由魔方转给新公司;之后新公司要求租客签署和魔方的解除协议,押金与租金由魔方退还,然后再与新公司交钱。![]()
有网友称2024年11月就被上海魔方公寓强制清退,突然交不上物业费;![]()
有个网友晒出了一张某地魔方公寓所在地物业公司的通知,通知内容称因为魔方公寓收款平台,拖欠客户已交租金和水电费,业主方决定公寓所有房租和物业、水电费等均通过线下支付。![]()
一名网友称自己这边魔方公寓连几个月服务费都没有交给物业;另一网友则表示“漕宝路也是这样”;![]()
另有一位ip在浙江的网友晒出一张公告称,杭州某地魔方公寓长期拖欠业主方面租金,不得已业主方面解除合同,要求魔方公寓方面及时清退。![]()
一名网友晒出了一段聊天记录截图,截图显示10月底某处魔方公寓拖欠房东多月房租、水电费。
此外,笔者发现,近几个月有不少网友都曾发帖呼吁“避雷”魔方公寓。![]()
一名网友发帖称,认为魔方公寓价格不贵,是连锁比较靠谱。但没想到最后押金迟迟不退。![]()
一名网友发帖称,自己所在的魔方公寓拖欠房东租金以及水电费,导致将由新房东承接。由此产生了合同问题,可能让该网友权益受损,因此发帖求助。![]()
笔者注意到,在新浪黑猫投诉平台上,近期也确实有不少网友投诉魔方公寓存在退押金慢的问题。
据官方介绍,魔方公寓是中国首家连锁集中式长租公寓运营商,是魔方(中国)生活服务集团在中国境内的全资公司。致力于通过打造以公寓为核心的生活服务平台,为都市白领提供长期独立居住的解决方案。魔方公寓从2009年起步,如今已经成为行业内开业规模最大,经营时间最长的集中式长租公寓品牌。![]()
在公司相关宣传页面上,还刻意强调了“无租金贷”。
笔者就此事咨询魔方公寓客服,不过对方只表示公司经营一切正常。
这不由得令人想起当年的“蛋壳公寓事件”。
2020年底,蛋壳公寓问题频发,大量租户反映断网、保洁消失、返现活动不到账等问题,客服联系困难,维修服务延迟。
实际上,2020年初起蛋壳公寓就被爆出多月未发工资、变相裁员、App下架整改以及多起消费者投诉事件。
最终,蛋壳公寓因“租金贷”问题轰然倒下。因此,很多网友也开始担心魔方公寓会重蹈覆辙。
三言将持续关注此事。

还没有评论,来说两句吧...