NVIDIA DGX Spark数万元投入无法玩游戏,建议采用DLSS 4+多帧生成技术
数万元的NVIDIA DGX Spark无法用于玩游戏,因为NVIDIA建议使用其DLSS 4+多帧生成技术用于其他计算任务而非游戏,该技术旨在提高图像质量和性能,适用于深度学习等领域,购买DGX Spark的用户应该明确其用途,不要将其用于游戏。
11月17日消息,NVIDIA专为AI开发打造的桌面迷你AI超算DGX Spark,自发布以来便引发了社区对其游戏性能的好奇。
这款售价高达4000美元(约28425元人民币)的设备,理论上具备1 PetaFLOP的AI性能,内置20核CPU和Blackwell架构GPU,其主要用途是运行AI开发环境。
有用户尝试用这款设备运行《赛博朋克2077》,发现性能并不理想,在1080p中等画质设置下,DGX Spark仅能达到约50 FPS的帧率。
这表明,作为一款面向AI工作负载的专业设备,DGX Spark的原始游戏性能远低于同价位的传统游戏PC。
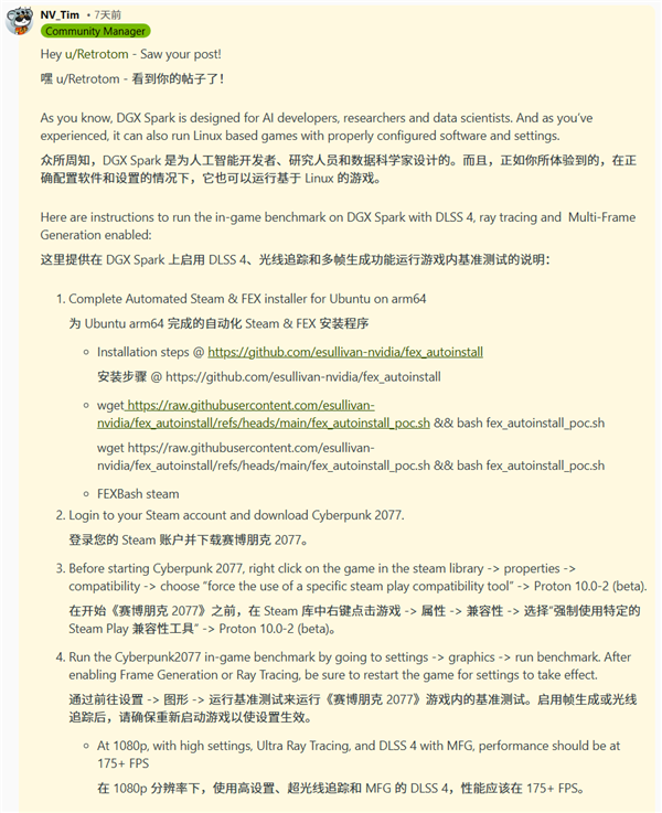
注意到社区对DGX Spark游戏性能的兴趣,NVIDIA随后发布了一份简短指南来提升其游戏表现,核心是启用DLSS和多帧生成技术。
NVIDIA声称,在启用这些技术后,《赛博朋克2077》在1080p高画质并开启Ultra光线追踪的苛刻设置下,帧率可以超过175 FPS。

还没有评论,来说两句吧...