知名上市公司董事长遭批捕,突发事件揭秘
知名上市公司董事长被批捕,这一突发事件引起社会广泛关注,具体细节尚未公开披露,但此事无疑给该公司带来了不小的冲击和不确定性,目前尚不清楚该董事长的行为是否涉及公司运营或财务问题,但这一事件已经引起了监管机构的关注,对于投资者和利益相关者来说,这一事件可能会引发市场对该公司的担忧和不确定性,需要密切关注后续进展。
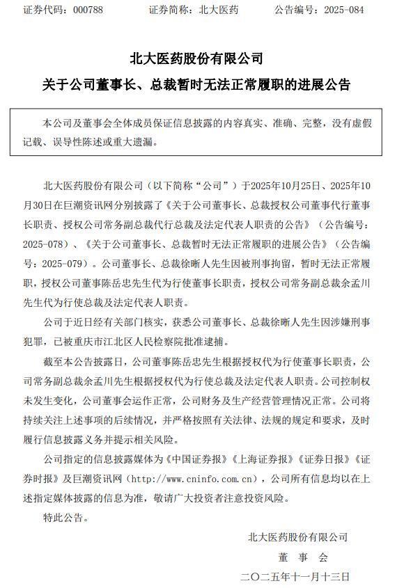
11月12日,北大医药发布公告称,公司于近日经有关部门核实,获悉公司董事长、总裁徐晰人因涉嫌刑事犯罪,已被重庆市江北区人民检察院批准逮捕。
北大医药表示,公司董事陈岳忠根据授权代为行使董事长职责,公司常务副总裁余孟川根据授权代为行使总裁及法定代表人职责。公司控制权未发生变化,公司董事会运作正常,公司财务及生产经营管理情况正常。
公开资料显示,徐晰人出生于1979年4月,浙江台州人,硕士学历,现任新优势产业集团有限公司董事长兼总经理、北大医药股份有限公司董事长、总裁。他曾任渣打银行上海浦西支行浙江业务部主任,2006年成立新优势产业集团。
北大医药官网显示,北大医药前身为始建于1965年的西南合成制药厂,于1997年在深圳证券交易所上市,2022年,中国平安通过平安人寿控股新方正集团,北大医药成为旗下成员企业,2024年12月,新优势国际商业管理(杭州)合伙企业(有限合伙)通过收购方正商业管理有限责任公司所持有的西南合成100%股权,间接取得北大医药的控股权,徐晰人成为公司实际控制人。
来源:北大医药官网
业绩方面,2025年前三季度,北大医药实现营业收入12.31亿元,同比减少19.76%;净利润1.36亿元,同比增加4.31%。
值得注意的是,目前的北大医药与北京大学并无直接关系。北大医药于今年8月8日发布公告表示,公司分别于2022年12月、2024年12月经历两轮实际控制人变更后,北京大学现已不再为公司实际控制人,公司与北京大学已无股权关系,公司实际控制人现为徐晰人。为此,北大医药拟逐步完成公司及相关子公司的名称变更工作,以逐步实现“去北大化”。
来源:北大医药公告、长安街知事|版权归属原作者,如有侵权请联系

还没有评论,来说两句吧...