本文作者:访客

人民咖啡馆更名致歉声明,中国大陆地区调整为要潮人民咖啡馆

访客 2025-11-09 15:19:42 48869 抢沙发
“人民咖啡馆”发布声明表示歉意,宣布在中国大陆地区将更名为“要潮人民咖啡馆”,此次更名是为了更好地满足市场需求和顾客期待,同时也是为了与品牌形象进行统一,对于给顾客带来的不便,他们深表歉意,并承诺将继续提供优质的咖啡和服务。

近日,全国多地出现了以“人民咖啡馆”为店标、且装修高度相似的店家,引发争议。

人民咖啡馆更名致歉声明,中国大陆地区调整为要潮人民咖啡馆

该咖啡馆抖音账号发布的一家门店外观

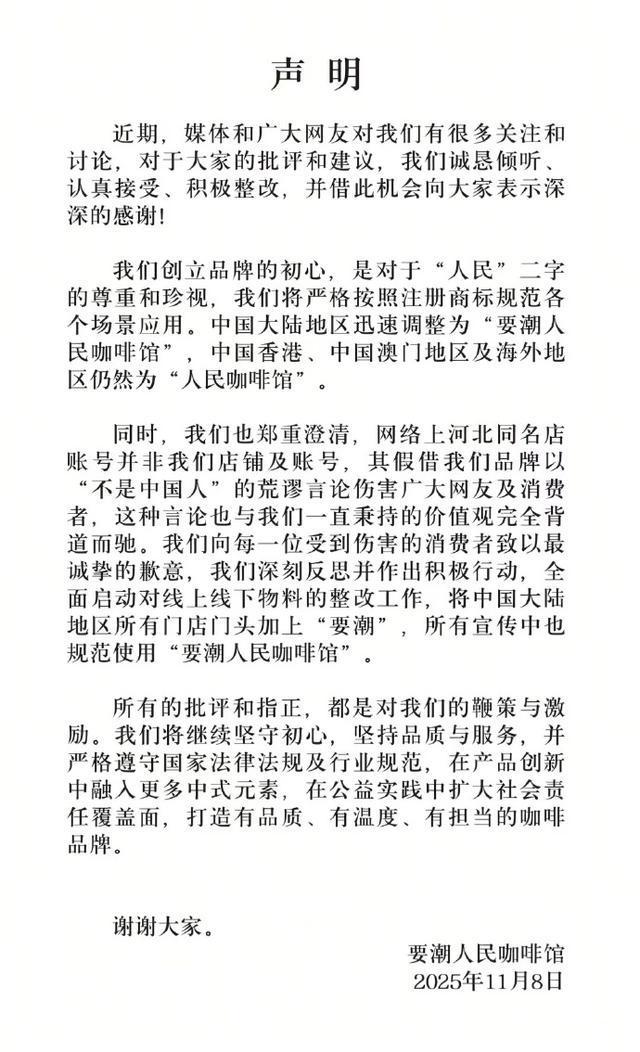
11月8日,要潮人民咖啡馆在社交平台发布声明:

近期,媒体和广大网友对我们有很多关注和讨论,对于大家的批评和建议,我们诚恳倾听、认真接受、积极整改,并借此机会向大家表示深深的感谢!

我们创立品牌的初心,是对于“人民”二字的尊重和珍视,我们将严格按照注册商标规范各个场景应用。中国大陆地区迅速调整为“要潮人民咖啡馆”,中国香港、中国澳门地区及海外地区仍然为“人民咖啡馆”。

我们向每一位受到伤害的消费者致以最诚挚的歉意,我们深刻反思并作出积极行动,全面启动对线上线下物料的整改工作,将中国大陆地区所有门店门头加上“要潮”,所有宣传中也规范使用“要潮人民咖啡馆”。

人民咖啡馆更名致歉声明,中国大陆地区调整为要潮人民咖啡馆

老式的搪瓷缸,提袋上印着的五角星......近日,一家以“用咖啡讲述中国故事”为特色的咖啡馆火了。

记者搜索发现,全国多地出现了以“人民咖啡馆”为店标、且装修高度相似的店家,已经成为社交平台的打卡新地标。

人民咖啡馆更名致歉声明,中国大陆地区调整为要潮人民咖啡馆

有网友表示,“人民”一词具有强烈的公共属性和政治内涵,被用于商业咖啡馆的标识,令人感到突兀和不适。其店标因使用“人民”字样,法律合规性也遭到质疑。

据了解,“人民咖啡馆”已陆续在全国18个省份、20个城市开设近30家直营门店,其母公司为要潮(上海)文化传播有限公司。

天眼查显示,“人民咖啡馆”连锁店属于要潮(上海)文化传播有限公司,该公司成立于2020年。此前,该公司多次申请注册“人民咖啡馆”商标均未成功。目前,在该公司注册的餐饮类商标中,仅“要潮人民咖啡馆”“潮人民咖啡馆”两个商标显示已注册。

人民咖啡馆更名致歉声明,中国大陆地区调整为要潮人民咖啡馆

此前该公司申请的“人民咖啡馆”商标还在审查阶段

人民咖啡馆更名致歉声明,中国大陆地区调整为要潮人民咖啡馆

11月7日,人民网评发文《“人民咖啡馆”,不妥!》

人民咖啡馆更名致歉声明,中国大陆地区调整为要潮人民咖啡馆

人民咖啡馆更名致歉声明,中国大陆地区调整为要潮人民咖啡馆

人民咖啡馆更名致歉声明,中国大陆地区调整为要潮人民咖啡馆

●据齐鲁晚报、澎湃新闻

阅读
分享

发表评论

快捷回复:

验证码

评论列表 (暂无评论,48869人围观)参与讨论

还没有评论,来说两句吧...