高兴夫、徐真民、毛子荣代表资格终止
关于高兴夫、徐真民、毛子荣的代表资格终止的摘要如下:,高兴夫、徐真民和毛子荣的代表资格被终止,这一决定涉及到了他们的职责履行问题,具体细节尚未公开透露,这一事件引发了广泛的关注和讨论,对于相关方面的影响需要进一步观察和分析,摘要字数控制在100-200字以内,简洁明了地传达了核心信息。
9月23日至26日,浙江省十四届人大常委会第十九次会议在杭州举行。
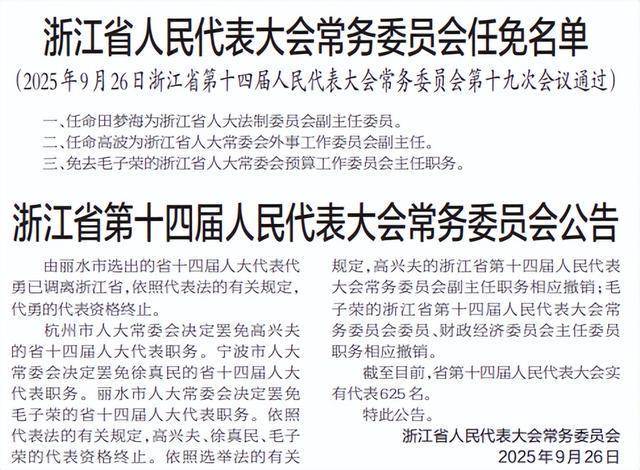
据《浙江日报》报道,浙江省人大常委会发布公告称,杭州市人大常委会决定罢免高兴夫的省十四届人大代表职务。宁波市人大常委会决定罢免徐真民的省人大代表职务。丽水市人大常委会决定罢免毛子荣的省十四届人大代表职务。依照代表法的有关规定,高兴夫、徐真民、毛子荣的代表资格终止。
截图来源:浙江日报
依照选举法的有关规定,高兴夫的浙江省第十四届人民代表大会常务委员会副主任职务相应撤销;毛子荣的浙江省第十四届人民代表大会常务委员会委员、财政经济委员会主任委员职务相应撤销。
同时,会议免去毛子荣的浙江省人大常委会预算工作委员会主任职务。
高兴夫 资料图
8月18日,中央纪委国家监委网站发布消息,浙江省人大常委会党组副书记、副主任高兴夫涉嫌严重违纪违法,目前正接受中央纪委国家监委纪律审查和监察调查。
高兴夫出生于1963年8月,浙江杭州人,曾任省建设投资集团有限公司董事长、省交通投资集团有限公司董事长等职。
2016年8月,其升任副省长,2023年1月转任省人大常委会副主任,直至被查。
高兴夫官宣落马当天下午,浙江省委常委会召开会议,通报中央对高兴夫涉嫌严重违纪违法进行纪律审查和监察调查的决定。与会同志一致表示,坚决拥护党中央决定,坚决拥护中央纪委国家监委决定。
同样被罢免浙江省人大代表职务的徐真民,系宁波市宁海县人大常委会主任,因涉嫌严重违纪违法,于8月19日接受宁波市纪委监委纪律审查和监察调查。
毛子荣 资料图
被罢免省人大代表职务、相应职务被撤销的毛子荣出生于1964年10月,浙江龙泉人,曾任省审计厅厅长,2023年转岗省人大。
来源:长安街知事

还没有评论,来说两句吧...